威廉希尔·williamhill(中国)中文官网
首页
关于我们
机构设置
团队队伍
本科教育
公司产品
团队建设与科研
党建工作
员工工作
International Education
经理书记信箱
公司新闻
今天是:2015年3月4日 星期三 欢迎光临WilliamHill中文官网入口!
员工工作
当前位置:
首页
>>
员工工作
>>
正文
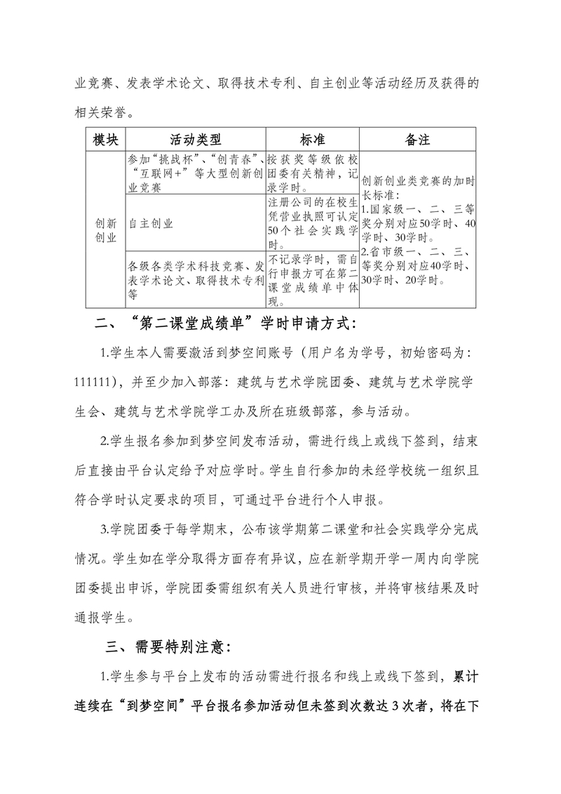
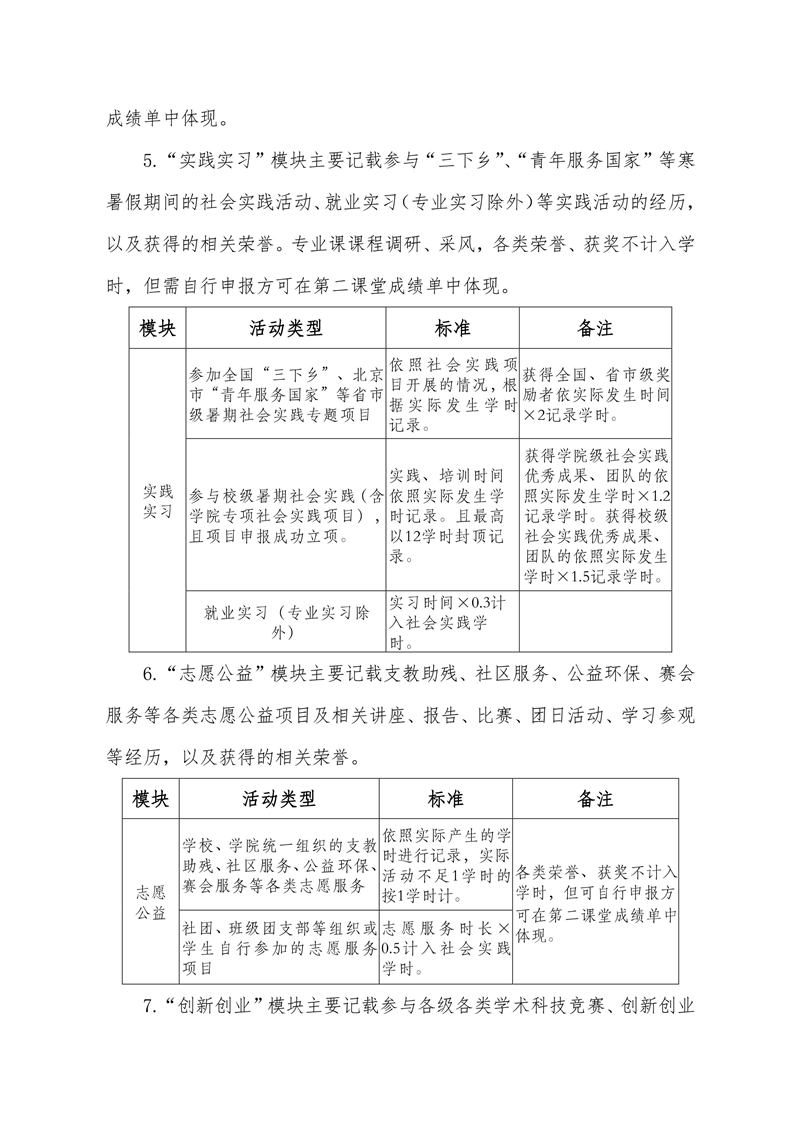
建艺团发〔2018〕16号--WilliamHill中文官网入口“第二课堂成绩单”学分(学时)认定细则(试行)
来源:WilliamHill中文官网入口
发布时间:
2019-05-24 09:54:52
阅览次数:
【
打印
】 【
关闭
】